![]() |
(楼主)创元教育单招培训
2022-07-28 09:21:33 |
在单招报考前,需要先进行职业规划,进而确定自己的考试大类,再进行科学、系统的学习才更有利于提升自己的综合竞争力。
接下来以2022年单招考试大类为例,一起了解一下!
【考试大类】
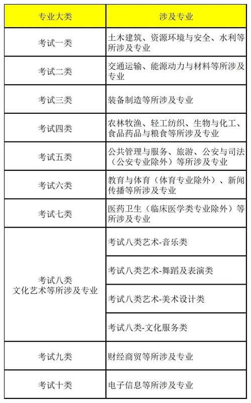
考试类是指以教育部《职业教育专业目录(2021年)》划分的专业大类为基础,按照相近相通原则,分类别进行考试和录取的一种形式。河北省高职单招考试招生继续按专业划分为不同的考试类,实行院校联合考试招生。
2022年河北省高职单招考试一共有十大类,每一大类中都包含了很多相关专业。
(以2022年考试类举例)
各位同学可以从以上的考试大类中选择自己所喜欢的方向,确定好考试类别以及所考内容后再进行学习,单招所考的内容与高考有所不同,那么这就需要有专业的老师带领各位同学进行系统的学习,创元单招坚持【小班教学、全程督学、严管盯学】,协助学生树立正确学习意识和学习方法。
创元单招招生季正式开启!
2022年9月15日前
或前100名报名者更优惠!
详情咨询以下老师!
