![]() |
(楼主)创元教育单招培训
2022-02-07 15:44:06 |
国家骨干高职院校
国家首批优质校建设立项单位
全国人才培养工作水平评估优秀院校
世界职教联盟卓越奖“高等技术技能”银奖
国家现代学徒制试点院校
黄炎培职业教育优秀学校奖
国家公共节能示范机构
邯郸职业技术学院创建于1983年,原名“邯郸职业大学”,是经河北省人民政府批准,教育部备案,邯郸市人民政府主办的一所综合性公办全日制普通高等院校。时任中共中央总书记胡耀邦同志为学校题写了校名,1997年更名为“邯郸职业技术学院”。经过30多年的发展,学院现有面积850余亩,全日制在校生15000多人。学院面向河北、天津、广东、四川等20个省市招生。毕业生就业质量高,就业落实率连续多年达95%以上。就业率和专接本率在省内名列前茅。学院师资力量雄厚,现有教师500余名,其中教授、副教授等高级职称200余人;专业课教师中具有双师素质的教师比例为70%;中青年教师中具有硕士和研究生以上学历或学位者占72%。学院现有国家级和省级教学团队各1个,省三三三人才12名,享受省市政府津贴者20余人。通过聘请邯郸市业界精英作为客座教授,聘请能工巧匠作为实践指导教师的方式,学院建起一支影响力强、经验丰富的兼职教师队伍。学院有国家级教学团队1个,省级教学团队2个,国家精品资源共享课1门,国家级精品课2门,省级精品课10门,中央财政支持建设的实训基地2个,国家骨干高职院重点专业5个,省级重点专业5个。

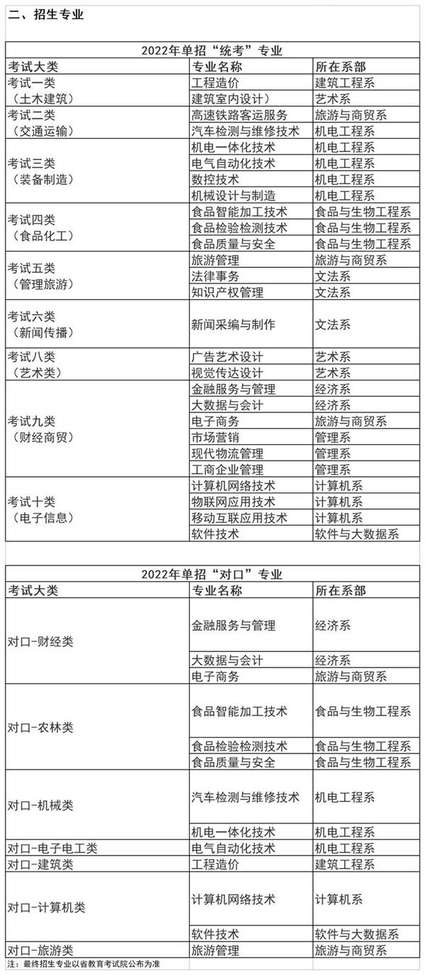
注:最终招生专业以省教育考试院公布为准
1.根据国家相关政策,凡符合规定条件的我院在籍学生,可获得国家奖学金(每年)8000元和国家励志奖学金(每年)5000元。2.根据国家相关政策,凡符合规定条件的我院在籍学生,可获得国家助学金(每年):一等4400元,二等3300元,三等2200元。3.我院设立校级奖学金(每年):一等5000元,二等3000元,三等1500元。设有校级助学金和贫困生勤工助学岗位,以资助贫困生的学习和生活。对具有河北省户籍、全日制学籍的建档立卡家庭困难学生,实行免学费、教材费、住宿费和享受国家助学金的“三免一助”政策。
2022年3月8日9时至3月11日17时,参加高职单招的考生(含技能拔尖免试考生)登录河北省高职单招服务平台进行报考和选择考试类,并向对应的牵头院校缴纳考试费。使用学考成绩及对口专业考试成绩进行折算的科目不需缴费。高考报名时考试类型选择“统考”的考生(以下简称“统考考生”),可从10个考试类任选一类,但不得报考对口计划。其中,选择考试八类的考生,须在缴费页面选择详细分类。高考报名时考试类型选择“对口”的考生(以下简称“对口考生”),可不选择考试类,默认按考生高考报名时所选的专业类向相应牵头院校缴费并按要求参加考试(具体招生专业详询招生院校或以公布的招生计划为准);也可从统考计划10个考试类中另选一类,与该类的统考考生一起参加考试、录取。
1.报考统招计划的考生
实行“文化素质+职业技能”的考试方式,总分为750分。文化素质和职业技能的命题和考试均由牵头院校负责。其中,文化素质考试科目为语文、数学,每科150分,满分300分;职业技能考试包括专业基础考试、职业适应性测试,满分450分。
文化素质成绩使用普通高中学业水平合格性考试(以下简称学考)语文、数学成绩折算替代,具体折算办法由各牵头院校确定。没有语文、数学学考成绩的考生,须参加牵头院校组织的文化素质考试。语文、数学学考成绩不全(如只有其中一科成绩)的考生,可参加牵头院校组织的文化素质考试,也可使用现有学考成绩直接折算(所缺科目成绩为零)。
职业技能考试由牵头院校组织,由专业基础考试和职业适应性测试两部分组成。其中,专业基础考试部分满分100分,由牵头院校根据各考试类所包含专业的特点,从外语、思想政治、历史、地理、物理、化学、生物等七个科目中指定一科进行笔试。具有相应科目学考成绩的考生,使用该科目学考成绩折算替代。没有相应科目学考成绩的考生,须参加牵头院校组织的专业基础考试。
职业适应性测试部分满分350分,由牵头院校负责命题并组织测试,报考艺术类专业且有2022年全省艺术统考成绩的考生可直接使用相对应的专业成绩折算替代。具体折算办法由各牵头院校确定。
2.报考对口计划的考生
实行“文化素质+职业技能”的考试方式,总分为750分。其中,文化素质考试科目为语文、数学,每科150分,满分300分;职业技能考试包括专业能力测试和技术技能测试,满分450分。
报考对口计划的考生均需参加文化素质考试。如考生具有2022年全省对口专业考试成绩,可选择使用对口专业考试成绩折算代替职业技能考试成绩,也可选择参加牵头院校组织的职业技能考试,具体折算办法由各牵头院校确定;考生如没有2022年全省对口专业考试成绩,则必须参加牵头院校组织的职业技能考试,否则,职业技能科目成绩为零。
1.2022年3月8日9时至3月11日17时,考生登录河北省高职单招服务平台进行报考、选择考试类,并向对应的牵头院校缴纳考试费。2.完成报考缴费的考生,需按照各考试类规定的时间,登录河北省高职单招服务平台下载打印准考证。3.2022年4月10日前,考生到各牵头院校指定考点参加考试,具体考试时间和地点以准考证为准。4.2022年4月15日前,各牵头院校向社会公布考生成绩。5.2022年4月15日9时至17日17时,考生登录河北省高职单招服务平台填报一志愿。4月18日至4月21日上午 ,一志愿录取。4月21日14时,考生查询一志愿录取结果。4月21日14时至22日12时,一志愿未录取的考生登录河北省高职单招服务平台填报二志愿。4月22日至23日,二志愿录取。4月24日9时,考生查询二志愿录取结果。
想要了解更多其他高职单招资讯,请扫描下方二维码联系指导教师。

创元单招张烨老师
17330152836

长按识别 关注创元教育单招培训